设计原理
ZOER580-M型绝缘监测仪采用低频交流注入法可以可靠地、准确地监视交流、交直流混合IT 系统(不接地系统)对地的绝缘阻值。可以从设置菜单中选择的不同的测量条件,允许对特殊应用测量技术的优化适应。支持0-1140V产品定制
ZOER580-M 主要功能:
适用于AC400V以下未接地主回路系统内置/外接测试/复位按钮自动,手动复位功能
多类型、宽范围控制电源输入
人性化简易操作界面,可显示各种参数和系统泄露电容
DIN 导轨安装方式
带背光的 LCD 屏显示
测量和显示未接地系统绝缘电阻
泄漏电容(C)的测量和显示
通过 Modbus RS-485 进行通讯
可调节响应延迟
两个独立的报警继电器(每个继电器均有一个转换触点)N/O 或 N/C 操作,可选
应用行业
用于IT交流、直交流混合系统
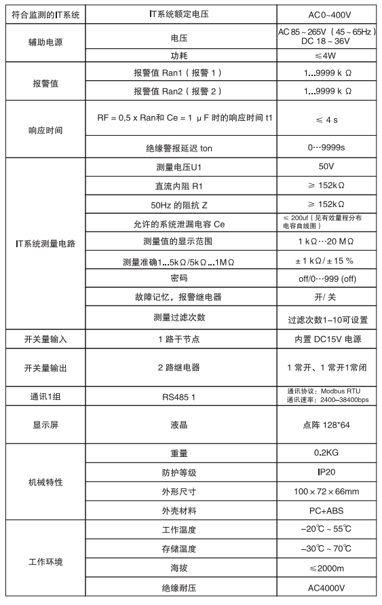
技术参数

安装尺寸
