产品开发
这款ZOER580-EV是根据我国储能和新能源汽车领域实际使用工况而推出的用于在线监测系统对地绝缘性能的产品,产品适用于最高DC1500V以下不接地系统绝缘性能监测,可以满足绝大多数储能、充电桩、新能源等行业绝缘监测要求。
主要功能
适用于最高DC1500V以下未接地主回路系统。
内置/外接测试/复位按钮。
自动,手动复位功能。多类型、宽范围控制电源输入。
人性化简易操作界面,可显示各种参数和系统泄露电容。
DIN导轨安装方式。
带背光的LCD屏显示:
测量和显示未接地系统绝缘电阻
泄漏电容(C)的测量和显示
通过Modbus RS-485 进行通讯
可调节响应延迟
两个独立的报警继电器(每个继电器均有一个转换触点N/O或N/C操作,可选母线电压测量、母线对地电压测量。
设计原理
ZOER580-EV型绝缘监测仪采用低频交流注入法可以可靠地、准确地监视交流、直流、交直流混合IT系统(不接地系统)对地的绝缘阻值。可以从设置菜单中选择的不同的测量条件,允许对特殊应用测量技术的优化适应。
应用行业
用于汽车充电桩、光伏发电、储能等直流电网

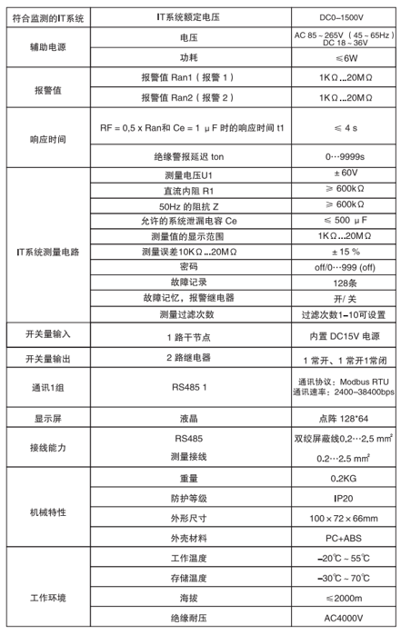
技术参数
