设计原理
ZOER580-HR高阻抗型型绝缘监测仪是柘宇电气推出的大型绝缘监测仪,针对于交流,直流及交直流混合电网,能够实时对地绝缘性能采用低频交流注入法,可靠地、准确地监视交流、直流、交直流混合IT 系统 (不接地系统)对地的绝缘阻值。
主要功能
置/外接测试/复位按钮;
自动,手动复位功能;
多类型、宽范围控制电源输入;
人性化简易操作界面,可显示各种参数;
DIN导轨安装方式;
带背光的LCD屏显示;
测量和显示未接地系统绝缘电阻;
泄漏电容(C)的测量和显示;
测量过滤,防止误报警;
通过两组Modbus RS-485进行通讯;
可调节响应延迟;
两个独立的报警继电器(每个继电器均有一个转换触点);
N/O或N/C操作,可选。
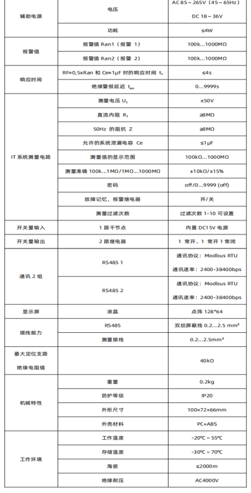
技术参数

安装尺寸
