设计原理
ZOER580-RW型绝缘监测仪是柘宇电气推出的,针对铁道控制电源特殊工况如长距离电缆负载,分布电容大等定制,采用低频交流注入法能够实时在线监测控制系统对地绝缘性能。
主要功能
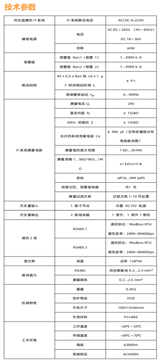
适用于AC/DC 0-220V (0-300uF)以下未接地主回路系统。
内置/外接测试/复位按钮。
自动,手动复位功能。
多类型、宽范围控制电源输入。
人性化简易操作界面,可显示各种参数和系统泄露电容。
DIN导轨安装方式。
带背光的LCD屏显示。
测量和显示未接地系统绝缘电阻
泄漏电容(C) 的测量和显示
通过Modbus RS-485 进行通讯
可调节响应延迟
两个独立的报警继电器(每个继电器均有一个转换触点)
N/O或N/C操作,可选

安装尺寸
